Evolutionäre Kunst


· N a v i g a t i o n · · · · · · 

· Ausstellungsbeschreibung 
· Evolutionäre Kunst
· Kunstprozeß von Bachelier
·· Konventioneller Prozeßteil
·· Selbstorganisierende Malerei
·· Evolutionärer Prozeßteil
··· Reproduktion
···· ungeschlechtliche Reproduktion
···· geschlechtliche Reproduktion
· Sponsorensuche
· Kontaktaufnahme

Überblick über den gesamten integrierten Kunstprozeß


Günter Bachelier

· · · · · · · · · · · · · · · · ·
 
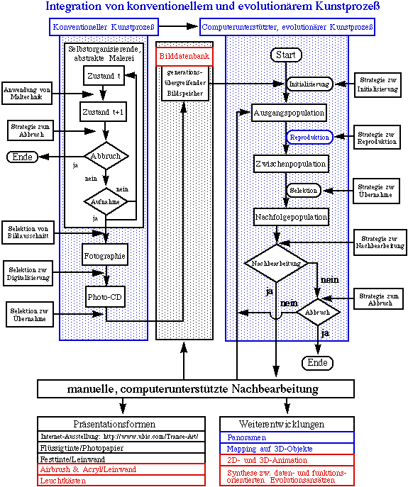
Sequentielle Integration zweier Kunstprozesse Der gesamte darzustellende Kunstprozeß von Günter Bachelier kann als sequentielle Integration eines konventionellen Kunstprozesses und eines datenorientierten, computerunterstützten, evolutionären Kunstprozesses interpretiert werden, wobei der Gesamtprozeß der Klasse der evolutionären Kunstprozesse zugeordnet werden kann. Am Ende dieser Seite wird der Gesamtprozesse graphisch dargestellt, wobei die Beschreibungen der Einzelprozesse sich auf diese Darstellung beziehen.
· · · · · · · · · · · · · · · · · · · · · ·
Konventioneller Kunstprozeß Im Rahmen des konventionellen Kunstprozesses werden Formen selbstorganisierender Malerei angewendet, deren Zwischenzustände teilweise abfotographiert werden. Die Fotos werden bewertet und selektiert, wobei die besten in einem weiteren Schritt digitalisiert werden, und in einen generationsübergreifenden Bildspeicher aufgenommen werden.
· · · · · · · · · · · · · · · · · · · · · ·
Evolutionärer Kunstprozeß Im Rahmen des evolutionären Kunstprozesses werden Motive aus dem generationsübergreifenden Bildspeicher ausgewählt und als Ausgangspopulation verwendet, auf deren Individuen verschiedene Reproduktions-Operatoren angewendet werden, die darauf abgestimmt sind, daß es sich bei dem vorliegenden computerunterstützten Evolutionsprozeß um Individuen mit einem datenorientierten Attributsteil handelt. Nachdem Nachkommen erzeugt wurden, werden diese durch den Künstler bewertet, wonach eine Selektionsstrategie angewendet wird, die entscheidet welche Individuen die Nachfolgepopulation bilden.
· · · · · · · · · · · · · · · · · · · · · ·


Ausstellungsbeschreibung | Evolutionäre Kunst | Kunstprozeß von Bachelier
Sponsorensuche | Kontaktaufnahme


This page in English

www server concept design © 1997, 1998 by UBIC